哺乳动物(也称兽类)是适应性辐射成功的类群的代表,主要包括有袋类和胎盘类,分子系统学将胎盘类进一步分为四个总目:非洲兽总目、异关节总目、灵长总目和劳亚兽总目。系统发育演化历史可以揭示生命起源、种类进化和物种关系,这对于了解生物多样性、物种形成和进化机制等有重要意义。随着分子遗传学的广泛应用,哺乳动物的系统发育学得到了快速发展,但其高级阶元仍存有部分争议。例如,长鼻目(比如亚洲象)的姐妹群是蹄兔目(例如岩蹄兔)还是海牛目(例如海牛),啮齿目内部三个重要类群之间的关系。这些问题的存在阻碍了我们对哺乳动物系统发育关系和演化历史的理解。
近期,蜜桃导航动物研究所周旭明团队首先利用直系同源基因的蛋白质和核酸序列以及超保守元件来解析非洲兽总目的系统发育关系。该研究的系统发育树和物种树的研究结果拒绝了海牛和蹄兔是姐妹群的观点。通过AU检验和基因树的一致性检验,拓扑结构的差异支持了象和蹄兔是最优拓扑的姐妹群关系。进一步的位点一致性检验揭示了快速进化位点和具有极大系统发育信号位点对系统发育关系推断的干扰。研究还发现,不完全谱系分选是引起争议的主要因素,而基因流仅起到次要的影响。这些结果表明,象与蹄兔是姐妹群,而不是解剖学和行为学证据认为的海牛。这驱使我们重新思考象的演化地位,并对遗传学、解剖学和行为学在系统发育关系判断中的作用进行重新评估。
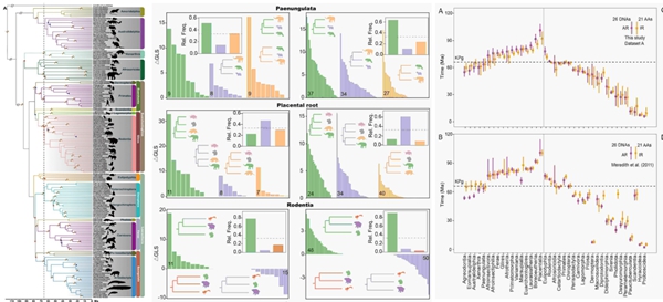
研究团队还利用系统发育基因组学的方法,综合多种数据来源和分子标记,重新梳理了哺乳动物目级和科级阶元的系统发育关系。这些研究结果提高了老挝岩鼠科系统发育位置的支持度,确立了熊科在熊总科根部的位置,解决了猥科、鼩鼱科和鼹科以及鼠科、仓鼠科和马岛鼠科之间的争议关系,厘定了象和蹄兔以及豪猪亚目和鼠科关联类群的姐妹群关系,证明了胎盘动物的根是大西洋兽类(贫齿总目和非洲兽总目)。系统发育关系结合多个化石矫正信息助力估计准确的分化时间分析,揭示了胎盘哺乳动物的目级阶元之间的分化始于(或者接近)下白垩纪,并一直延续到第三纪中的古新世,且有多个目级阶元分化时间的95%置信区间横跨白垩纪-第三纪(KPg)生物大灭绝事件发生时间。此外,有袋类和胎盘类目级阶元内部的分化主要发生在白垩纪-第三纪(KPg)生物大灭绝事件之后。这些研究不仅提供了有袋类和胎盘类动物从下白垩纪到古新世的物种多样性分化历史,还揭示了重大地质事件对哺乳动物多样性演化历史的影响。
相关研究结果分别发表在《Molecular Phylogenetics and Evolution》和《Zoological Research》等期刊。蜜桃导航动物研究所博士后刘高鸣为相关论文的第一作者,周旭明研究员为论文的通讯作者。这些研究得到国家自然科学基金(32270437和82050002)和科技部重点研发计划等项目的资助。
文章链接:
https://doi.org/10.24272/j.issn.2095-8137.2023.189
https://www.sciencedirect.com/science/article/pii/S1055790324000393

图1:非洲兽总目内部的系统发育关系及基因流分析

图2:现存哺乳动物的系统关系重建及分化速率分析