精原干细胞是维持哺乳动物生殖细胞稳态和持续精子发生的基础。此类细胞数量稀少,必须通过自我更新保持自身数目相对恒定,同时通过定向分化提供大量细胞参与生精过程。已有的研究已经揭示了精原干细胞核心微环境因子和一批关键的内源因子,但我们对精原干细胞活性的来源和其代谢状态与命运决定的关系还缺乏了解。随着单细胞组学技术的发展,我们能够从单细胞水平探究不同细胞类型转录和表观遗传状态,描述细胞发育轨迹并筛选在细胞命运决定中发挥关键作用的因子。
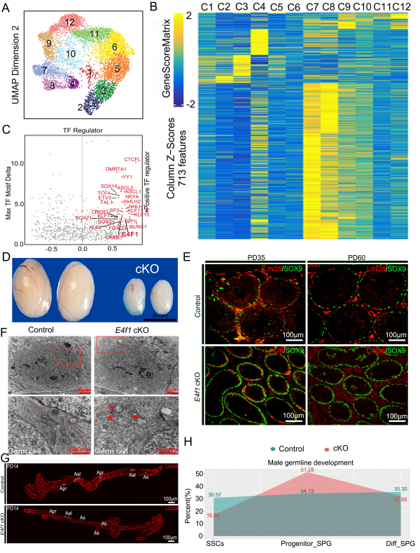
蜜桃导航西北高原生物研究所动物繁育与功能基因组团队利用在未分化精原细胞特异表达荧光蛋白的小鼠模型(Lin28-yfp敲入小鼠),通过开展流式细胞分选和单细胞转录组及开放染色质检测,描述了未分化精原细胞染色质开放状态聚类图谱,并鉴定出了一批在细胞发育过程中motif开放状态和其自身表达水平成正相关的转录因子,通过正向转录调控因子筛选,发现多个可能在未分化精原细胞发育中起关键作用的转录因子,其中包括参与调控代谢和细胞周期的转录因子E4F1(E4F transcription factor 1)。为深入研究E4F1在精原干细胞命运决定中的功能,团队制备了E4f1生殖细胞特异敲除小鼠模型,表型分析结果显示该敲除小鼠无生育力,主要原因是精原细胞虽然能正常形成,但自我更新和分化过程异常,2月龄后曲精小管内只剩支持细胞。进一步分析发现E4F1敲除导致精原细胞周期阻断于G1/S期,凋亡显著增加,线粒体结构被部分损坏,比如线粒体膜电位和线粒体活性氧降低,线粒体长度增大。靶向代谢组分析发现,不同于表皮干细胞和造血干细胞,精原干细胞中E4F1的敲除虽然引起Dlat表达量降低,但并没有引起丙酮酸含量显著降低,且下游三羧酸循环相关代谢物没有异常。E4F1缺失导致精原细胞脂肪酸代谢异常,表明该转录因子在生殖细胞中有其独特的调控网络。单细胞转录组测序和Chip-qPCR结果显示,E4F1可能直接调控线粒体功能基因Cox7a2、Ndufs5、Dnajc19、Cox6c以及脂肪酸代谢关键基因的表达。为研究凋亡在E4F1敲除生殖细胞中的作用,研究团队制备了E4F1;P53双敲除小鼠模型,通过表型分析发现,35日龄双敲除小鼠睾丸中生殖细胞的数量多于E4F1单敲除小鼠,但与单敲除小鼠一样,2月龄双敲除小鼠的生殖细胞全部丢失,表明E4F1敲除导致的生殖细胞丢失并不完全依赖于P53蛋白。以上结果表明E4F1调控线粒体功能和代谢维持精原干细胞稳态。本研究不仅为鉴定精原干细胞命运决定的调控因子提供了重要的基础数据,而且进一步完善了我们对干细胞代谢和发育调控的认识。
相关研究结果以 Transcription factor E4F1 dictates spermatogonial stem cell fate decisions by regulating mitochondrial functions and cell cycle progression 为题,于9月25日在 Cell & Bioscience 期刊在线发表。蜜桃导航西北高原生物研究所博士研究生闫荣格和贺珍为共同第一作者,蜜桃导航西北高原生物研究所研究员杨其恩为通讯作者。该工作得到了国家自然科学基金(31571539和31771656),青海省自然科学基金(2020-ZJ-902)等项目的资助与支持。
论文链接

未分化精原细胞转录调控因子鉴定及E4F1在精原干细胞维持中的功能
A:未分化精原细胞聚类TSNE图;B: 细胞簇特异peaks聚类热图;C:基因表达分数与转录因子motif结合预测的正向调控转录因子;D: 2月龄对照和E4f1 cKO小鼠的睾丸;E:对照组和E4f1 cKO小鼠睾丸切片未分化精原细胞和支持细胞免疫荧光染色;F: 对照和E4f1 cKO小鼠生殖细胞的透射电子显微镜图像;;G:对照和E4f1 cKO小鼠生精小管的As、Apr和Aal精原细胞比例;H:基于单细胞转录组数据的细胞分型及比例